image
image
周六足彩伤停:利物浦前锋重伤 尤文多名主力缺阵
@K球官方
昨日

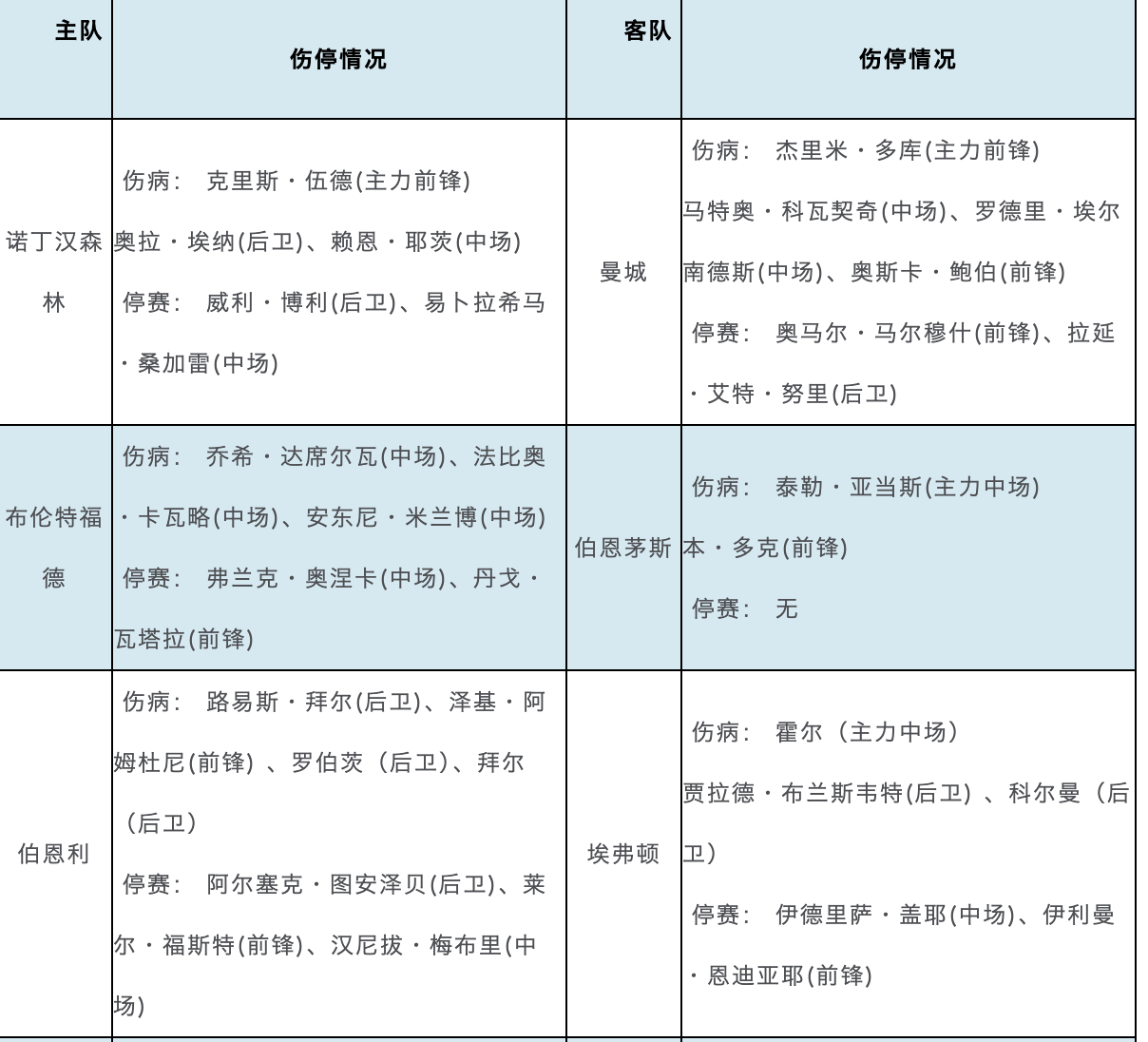
伤病点评:胜负彩第25194期由英超、意甲、葡超和非洲杯组成。英超赛场,曼城主力前锋多库无法出战,利物浦前锋伊萨克上轮替补出场破门后重伤离场,主力中场索伯斯洛伊累计黄牌停赛,队内多名重要球员本场比赛缺席。意甲赛场,拉齐奥多名主力参加非洲杯,尤文多名主力因伤缺阵。

logo
Copyright ©2017-2023 Kball. All Rights Reserved. 盈动力(北京)大数据科技发展有限公司 版权所有
下载APP